SWAI is designed with a modular architecture that allows different components to work together seamlessly while maintaining flexibility for creators. This overview provides a high-level understanding of how the system is structured — and how it powers real-time logic inside CTZN.Documentation Index
Fetch the complete documentation index at: https://docs.swai.app/llms.txt
Use this file to discover all available pages before exploring further.
Core Components
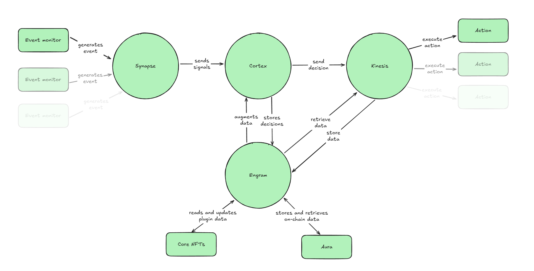
The SWAI platform consists of four primary modules that work in harmony to create intelligent, adaptive agent systems:Cortex
The decision-making center that combines AI reasoning with state machines to create predictable yet intelligent behavior patterns.
Engram
The comprehensive memory system that manages short-term, long-term, and shared memory across agents and user experiences.
Synapse
The event processing system that enables real-time responses to on-chain behaviour, social inputs, and user interactions.
Kinesis
The action layer that executes skills and enables agents to interact with users, systems, and the world.
How They Work Together

- Perception - Events and inputs are processed through Synapse
- Memory - Information is stored and retrieved via Engram
- Decision - The Cortex evaluates options and determines actions
- Action - Kinesis executes the chosen actions in the environment
Design Philosophy
SWAI’s architecture is built on three core principles:Modularity
Components can be used independently or together, allowing for flexible implementation.
Scalability
The system is designed to handle everything from basic scoring logic to complex, multi-agent ecosystems.
Interoperability
SWAI works with existing AI models, blockchain systems, and web services through standardized interfaces.
This modular approach means you can start with just the components you need and expand your implementation as your requirements grow.